Ëæ×ÅÊÖÒյķÉËÙÉú³¤£¬£¬£¬£¬£¬£¬£¬ÖÇÄÜÖ¸»·×÷ΪÐÂÐËÖÇÄÜ¿ÉÒÂ×Å×°±¸Ô½À´Ô½±»Æ·ÅƳ§ÉÌËù¹Ø×¢¡£¡£¡£¡£¡£ÖйúÒÂ×ų§ÉÌ»ªÃ×ÔÚCES 2024ʱ´úÐû²¼ÁËÃûΪHelio RingµÄÖÇÄÜÖ¸»·ÐÂÆ·£»£»£»£»£»º«¹úÈýÐǵç×ÓÓÚ2024Äê7ÔÂÕýʽ·¢ÊÛÖ¸»·²úÆ·Galaxy Ring£¬£¬£¬£¬£¬£¬£¬Êг¡»ØÉùÈÈÁÒ¡£¡£¡£¡£¡£
ÖÇÄÜÖ¸»·¼ÈÓÐ×°Êγ±Æ·µÄʱÉÐÊôÐÔ£¬£¬£¬£¬£¬£¬£¬ÓÖÊÇÖÇÄÜÊÖ»úµÄ¸¨ÖúÖÇÄܸÐÖªÅä¼þ£¬£¬£¬£¬£¬£¬£¬ÓÃÓÚÈËÌ念½¡Êý¾ÝµÄ¼à²â¡£¡£¡£¡£¡£Ïà±ÈÊÖ±íºÍÊÖ»·£¬£¬£¬£¬£¬£¬£¬Ö¸»·¸üÌùºÏƤ·ô£¬£¬£¬£¬£¬£¬£¬Òò´ËÔÚÍøÂçÈËÌå»ù´¡ÉúÎïÐÅÏ¢£¬£¬£¬£¬£¬£¬£¬ÈçÂö²«¡¢ÐÄÂÊ¡¢ÑªÑõ¡¢Ðĵçͼ£¬£¬£¬£¬£¬£¬£¬ÒÔ¼°¼à²âÌåεȷ½Ãæ¸üÓо«×¼¶ÈÓÅÊÆ¡£¡£¡£¡£¡£Ö¸»·Ïà±ÈÖÇÄÜÊÖ±í£¬£¬£¬£¬£¬£¬£¬ÉÐÓÐÎÞ¸ÐÅå´øµÄÌØµã£¬£¬£¬£¬£¬£¬£¬¸üÄÜÖª×ãÓû§µÄ²î±ð»¯ÐèÇ󡣡£¡£¡£¡£
ÖÇÄÜÖ¸»·ÊÜÏÞÓÚ¿Õ¼ä³ß´ç£¬£¬£¬£¬£¬£¬£¬Å䱸µÄï®µç³ØÈÝÁ¿Í¨³£ÔÚ15~23mAh£¬£¬£¬£¬£¬£¬£¬¶øÐøº½Ê±¼äÔòÐèÒªµÖ´ï5Ìì»ò¸ü¾Ã¡£¡£¡£¡£¡£Òò´Ë£¬£¬£¬£¬£¬£¬£¬³¬µÍ¹¦ºÄÇÒ³¬Ð¡³ß´çµÄоƬ±ØÎª²úÆ·¿ª·¢ÕßËùÇàíù¡£¡£¡£¡£¡£ca88¼¯ÍŹٷ½ÍøÕ¾Î¢µç(CellWise)ÒѾÁ¿²ú¶à¿î³¬µÍ¹¦ºÄµÄС³ß´çµçԴоƬ£¬£¬£¬£¬£¬£¬£¬ÈçFigure1Ëùʾ£¬£¬£¬£¬£¬£¬£¬¶¼ºÜÊÇÊÊÓÃÓÚÖÇÄÜÖ¸»·Ó¦Óᣡ£¡£¡£¡£

Figure 1£®ÖÇÄÜÖ¸»·µçÔ´¼Æ»®
ÏßÐÔ³äµçÆ÷-CW6308¡¢CW6305/6307
CW6308ÊÇÒ»¿îÖ§³ÖI2C½Ó¿ÚºÍµçԴ·¾¶¹ÜÀíµÄÏßÐÔ³äµçоƬ£¬£¬£¬£¬£¬£¬£¬³ß´çΪҵÄÚ×îС£¬£¬£¬£¬£¬£¬£¬³äµçµçÁ÷×î´óÖ§³Ö320mA¡£¡£¡£¡£¡£ÔÚ½öÓÐµç³Ø¹©µç²¢¿ªÆôWatchdog¹¦Ð§ºó£¬£¬£¬£¬£¬£¬£¬Ð¾Æ¬ÊÂÇéµçÁ÷ÈÔµÍÖÁ5¦ÌA¡£¡£¡£¡£¡£CW6308»¹Ö§³Ö500nA³¬µÍ¹¦ºÄģʽºÍ300nA´¬ÔËģʽ£¬£¬£¬£¬£¬£¬£¬·âװΪWLCSP-9£¬£¬£¬£¬£¬£¬£¬³ß´çΪ1.24mm*1.24mm¡£¡£¡£¡£¡£
CW6305/6307¹¦Ð§ÓëCW6308Ò»Ö£¬£¬£¬£¬£¬£¬£¬Çø±ðÊÇ¿ÉÖ§³Ö×î´ó470mA³äµçµçÁ÷£¬£¬£¬£¬£¬£¬£¬Ð¾Æ¬·â×°³ß´çΪWLCSP-9£¬£¬£¬£¬£¬£¬£¬1.55mm*1.55mm¡£¡£¡£¡£¡£

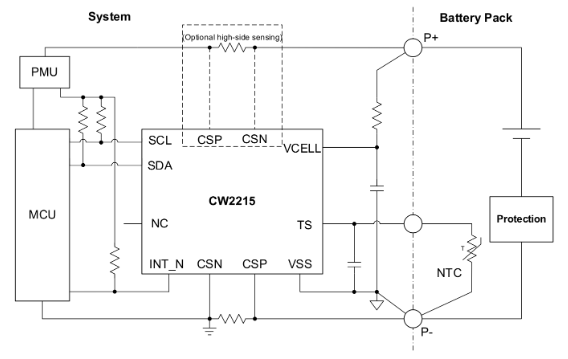
µçÁ¿¼Æ-CW2215
µ¥½Úï®µç³ØµçÁ¿¼ÆCW2215µÄÊÂÇéµçÁ÷½öΪ5¦ÌA£¬£¬£¬£¬£¬£¬£¬ÊÇÒµÄÚ×îµÍ£¬£¬£¬£¬£¬£¬£¬ÄÚÖø߾«¶ÈADC£¬£¬£¬£¬£¬£¬£¬Ö§³Öµçѹ¡¢µçÁ÷ºÍζȼà²â¡£¡£¡£¡£¡£Ð¾Æ¬ÄÚÖá°FastCali¡±Ëã·¨£¬£¬£¬£¬£¬£¬£¬ÍŽá¶Ô¿Í»§µç³ØÑùÆ·½¨Ä£²âÊÔÌáÈ¡µÄµç³ØÌØÕ÷²ÎÊý£¬£¬£¬£¬£¬£¬£¬¿ÉÍê³É¶Ôµç³ØÊ£ÓàµçÁ¿(SOC)¡¢Ñ»·Êý(Cycle)ºÍµç³Ø¿µ½¡(SOH)µÄ׼ȷÅÌË㣬£¬£¬£¬£¬£¬£¬²¢¿ÉÉèÖöԵ͵çÁ¿¡¢¸ßλòµÍεÄÇéÐξÙÐÐÖÐÖ¹Éϱ¨¡£¡£¡£¡£¡£CW2215ΪWLCSP-9·â×°£¬£¬£¬£¬£¬£¬£¬³ß´çΪ1.58mm*1.53mm¡£¡£¡£¡£¡£

LDOµÍѹ²îÎÈѹÆ÷-CW6004
CW6004ÊÇÒ»¿î³¬µÍ¹¦ºÄLDO£¬£¬£¬£¬£¬£¬£¬¾²Ì¬ÊÂÇéµçÁ÷µÍÖÁ300nA¡£¡£¡£¡£¡£ÆäÊäÈëµçѹ1.6V~5.5V£¬£¬£¬£¬£¬£¬£¬Êä³öµçѹÓÐ1.1V, 1.2V, 1.5V, 1.8V, 2.5V, 2.8V, 3.0VºÍ3.3V¿ÉÑ¡£¬£¬£¬£¬£¬£¬£¬Êä³öµçÁ÷Ϊ200mA¡£¡£¡£¡£¡£CW6004¾ßÓпìËٵĶ¯Ì¬ÏìÓ¦ÌØÕ÷£¬£¬£¬£¬£¬£¬£¬µ±×°±¸´ÓStandbyÇáÔØ¿ìËÙÇл»µ½ActiveÖØÔØµÄÊÂÇ鳡¾°Ï£¬£¬£¬£¬£¬£¬£¬VOUTÊä³öµçѹҲÄܼá³ÖÎȹ̡£¡£¡£¡£¡£¸ÃоƬΪDFN-4·â×°£¬£¬£¬£¬£¬£¬£¬³ß´çΪ1.0mm*1.0mm¡£¡£¡£¡£¡£


Figure 2. CW6004¾²Ì¬µçÁ÷vsÊäÈëµçѹ

Figure 3. CW6004 GroundµçÁ÷vs Êä³öµçÁ÷
Buck½µÑ¹×ª»»Æ÷-CW6602¡¢CW6603
CW6602ÊÇÒ»¿î³¬µÍ¹¦ºÄBuck½µÑ¹×ª»»Æ÷£¬£¬£¬£¬£¬£¬£¬ÊäÈëµçѹΪ2.15V~5.5V£¬£¬£¬£¬£¬£¬£¬Êä³öµçѹΪ1.2V~3.3V¹²8µµ¿ÉÑ¡¡£¡£¡£¡£¡£Æä¾²Ì¬ÊÂÇéµçÁ÷µÍÖÁ330nA£¬£¬£¬£¬£¬£¬£¬¸ºÔصçÁ÷ÄÜÁ¦Îª0.6A/·åÖµµçÁ÷1.0A¡£¡£¡£¡£¡£ÔÚ1.8VÊä³öµçѹʱ£¬£¬£¬£¬£¬£¬£¬Ð¾Æ¬µÄÖØÔØÐ§ÂÊ´ï90%ÒÔÉÏ£¬£¬£¬£¬£¬£¬£¬100uAÇáÔØµÄЧÂÊÒ²¿É´ï85%¡£¡£¡£¡£¡£¸ÃоƬ¾ßÓпìËٵĸºÔض¯Ì¬ÏìÓ¦ÄÜÁ¦£¬£¬£¬£¬£¬£¬£¬·âװΪWLCSP-8£¬£¬£¬£¬£¬£¬£¬³ß´çΪ1.575mm*0.825mm¡£¡£¡£¡£¡£
CW6603µÄ¹¦Ð§ºÍ³ß´çÓëCW6602Ò»Ö£¬£¬£¬£¬£¬£¬£¬Çø±ðÊÇÊä³öµçѹ¹æÄ£Îª0.6V~1.2V¡£¡£¡£¡£¡£


Figure 4£®CW6602 Vout=1.8VµÄת»»Ð§ÂÊ
¸ºÔØ¿ª¹Ø-CW3301
CW3301ÊÇÒ»¿î³¬µÍMOSµ¼Í¨µç×èµÄ¸ºÔØ¿ª¹Ø£¬£¬£¬£¬£¬£¬£¬ÊäÈëµçѹΪ1.1V~5.5V£¬£¬£¬£¬£¬£¬£¬×î´óͨÁ÷ÄÜÁ¦2.0A¡£¡£¡£¡£¡£Ð¾Æ¬µÄÊä³öµçѹ°ÚÂÊ(slew-rate)Êܿأ¬£¬£¬£¬£¬£¬£¬ÓÐÓñ£»£»£»£»£»¤ºó¼¶Ð¾Æ¬£»£»£»£»£»CW3301¾ßÓÐÒµÄÚÁìÏȵÄ5nA On-State¾²Ì¬ÊÂÇéµçÁ÷ºÍ12nA Off-stateйµçÁ÷£¬£¬£¬£¬£¬£¬£¬²¢Ö§³ÖÊä³ö¿ìËٷŵç¿ÉÑ¡£¡£¡£¡£¡£»£»£»£»£»Æä·âװΪWLCSP-4£¬£¬£¬£¬£¬£¬£¬³ß´çΪ0.76mm*0.76mm¡£¡£¡£¡£¡£
﮵籣»£»£»£»£»¤-CW1011
CW1011Ϊµ¥½Úï®µç³Ø±£»£»£»£»£»¤Ð¾Æ¬£¬£¬£¬£¬£¬£¬£¬Ö§³Ö¸ß¾«¶È¹ýѹ¡¢Ç·Ñ¹¡¢³äµç¹ýÁ÷¡¢·Åµç¹ýÁ÷ºÍ¶Ì·±£»£»£»£»£»¤¡£¡£¡£¡£¡£Ð¾Æ¬ÄÚ²¿¼¯³ÉÁË54m¦¸µ¼Í¨µç×èµÄDual MOSFETs£»£»£»£»£»Æä¾²Ì¬ÊÂÇéµçÁ÷Ϊ2.5¦ÌA£¬£¬£¬£¬£¬£¬£¬²¢Ö§³ÖÐÝÃßģʽ£¬£¬£¬£¬£¬£¬£¬¹¦ºÄµÍÖÁ20nA¡£¡£¡£¡£¡£CW1011µÄ·âװΪDFN-6£¬£¬£¬£¬£¬£¬£¬³ß´çΪ2.0mm*1.5mm¡£¡£¡£¡£¡£

ca88¼¯ÍŹٷ½ÍøÕ¾Î¢µç(CellWise)Éî¸û³¬µÍ¹¦ºÄµçÔ´ÊÖÒÕ¶àÄ꣬£¬£¬£¬£¬£¬£¬ÔÚÖÇÄÜÊÖ±í¡¢TWS¶ú»ú¡¢Ö÷ÏÂÊÖд±Ê¡¢ÎÞÏßÀ¶ÑÀ¼üÊóµÈ¿ÉÒÂ×Å×°±¸ºÍÊýÂëÅä¼þÉÏÓµÓÐÖÚ¶àdesign wins¡£¡£¡£¡£¡£½ñÌìÏÈÈݵÄÕâЩµçԴоƬ£¬£¬£¬£¬£¬£¬£¬Ò»¶¨Ò²¿ÉÒÔÖúÁ¦¸÷Æ·ÅÆ³§É̺ͼƻ®¿ª·¢Õߣ¬£¬£¬£¬£¬£¬£¬ÊµÏÖÖÇÄÜÖ¸»·µÄ¸üС¿Õ¼ä¶Ñµþ¡¢¸ü³¤µç³ØÐøº½ºÍ¸üÓÅÓû§ÌåÑé¡£¡£¡£¡£¡£
лл¸÷È˶Ôca88¼¯ÍŹٷ½ÍøÕ¾Î¢µç¹«Ë¾ºÍ²úÆ·µÄÒ»Á¬¹Ø×¢¡£¡£¡£¡£¡£